蓄電池組監測系統
品牌:
建大仁科
型號:
RS-XDC
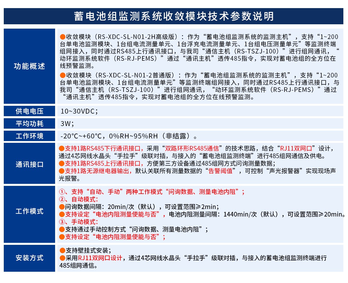
基于“收斂模塊”的蓄電池組監測系統,采用“雙路環形RS485通信”設計方式,可通過RJ11網線水晶頭“手拉手”級聯對插方式接入“1~200臺單電池監測模塊、1臺組電流測量單元、1臺浮充電流測量單元、1臺組電壓測量單元”,實現對蓄電池組的全方位在線預警監測。
13156189479
詳情介紹









品牌:
建大仁科
型號:
RS-XDC
基于“收斂模塊”的蓄電池組監測系統,采用“雙路環形RS485通信”設計方式,可通過RJ11網線水晶頭“手拉手”級聯對插方式接入“1~200臺單電池監測模塊、1臺組電流測量單元、1臺浮充電流測量單元、1臺組電壓測量單元”,實現對蓄電池組的全方位在線預警監測。
13156189479
詳情介紹








